1. Trang Chủ
  2. //
try! thi năng lực nhật ngữ n3 - phát triển các kỹ năng tiếng nhật từ ngữ pháp (phiên bản tiếng việt)
try! thi năng lực nhật ngữ n3 - phát triển các kỹ năng tiếng nhật từ ngữ pháp (phiên bản tiếng việt)
try! thi năng lực nhật ngữ n3 - phát triển các kỹ năng tiếng nhật từ ngữ pháp (phiên bản tiếng việt)
+ 15
try! thi năng lực nhật ngữ n3 - phát triển các kỹ năng tiếng nhật từ ngữ pháp (phiên bản tiếng việt)
Nhà Cung Cấp: NXB Trẻ
Nhà Xuất Bản:
Số Trang: 210
Năm Xuất Bản: 2021

Giới Thiệu Sách

Giới thiệu sách


try! thi năng lực nhật ngữ n3 - phát triển các kỹ năng tiếng nhật từ ngữ pháp (phiên bản tiếng việt) là một cuốn sách thuộc thể loại [tất cả Thể Loại] của tác giả nổi tiếng [Tác Giả]. Xuất bản năm [Năm Xuất Bản], cuốn sách đã nhanh chóng nhận được nhiều đánh giá tích cực nhờ nội dung sâu sắc và văn phong cuốn hút.

Thông Tin Chi Tiết
Tên Nhà Cung CấpNXB Trẻ
Tác giảHiệp Hội Văn Hóa Sinh Viên Châu Á ABK
NXBNXB Trẻ
Năm XB2021
Ngôn NgữTiếng Việt
Trọng lượng (gr)
Kích Thước Bao Bì26 x 19 cm
Số trang210

Tóm tắt sách


Câu chuyện bắt đầu với hấp dẫn, dẫn dắt vấn đề một cách thú vị và thu hút. Từ đó, tác giả đưa người đọc qua một chuỗi sự kiện đầy Kịch Tính/Hài Hước/Trí Tuệ. Cuốn sách khám phá về chủ đề Sách Trong Nước, Sách học ngoại ngữ, Tiếng Nhật

Phân tích, đánh giá & Review sách


Tác giả Hiệp Hội Văn Hóa Sinh Viên Châu Á ABK đã thành công trong việc xây dựng một cốt truyện cực kỳ thu hút với kinh nghiệm của bản thân mình. Nhân vật cũng như cách diễn đạt nội dung là một điểm nhấn, với sự phát triển đầy chiều sâu và đặc biệt. Văn phong của tác giả được nhận xét là cuốn hút ngay từ những dòng mô tả giới thiệu đầu tiên.

Ý Nghĩa và Bài Học


Cuốn sách mang đến một thông điệp mạnh mẽ với nhiều bài học được rút ra từ tác giả, khuyến khích độc giả suy nghĩ về Xã Hội cũng như Nhân Sinh Quan. Đây là một bài học quan trọng để độc giả có thể học tập và phát triển bản thân.

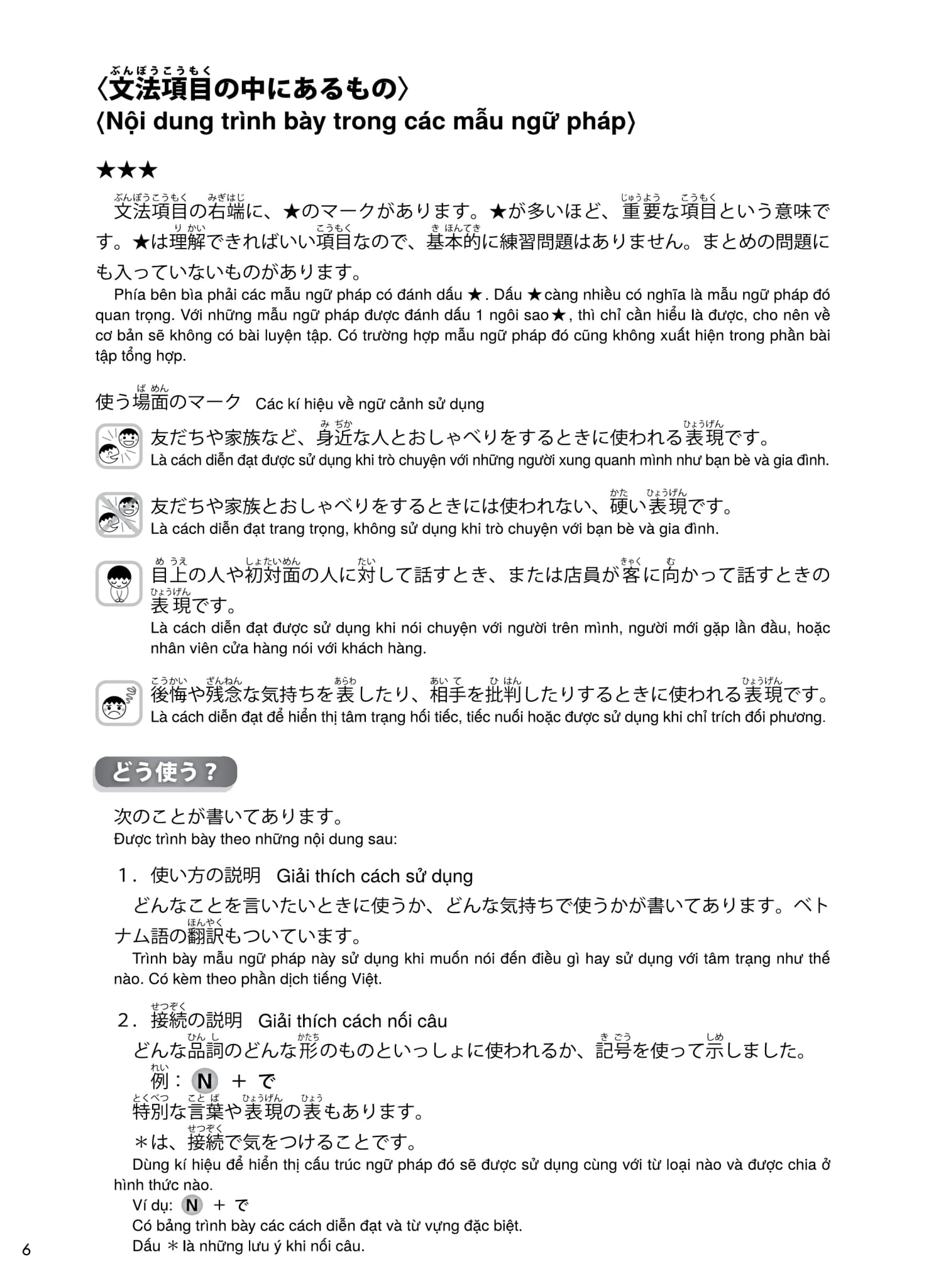
Hình ảnh về sách try! thi năng lực nhật ngữ n3 - phát triển các kỹ năng tiếng nhật từ ngữ pháp (phiên bản tiếng việt)


Xem thêm đầy đủ hơn try! thi năng lực nhật ngữ n3 - phát triển các kỹ năng tiếng nhật từ ngữ pháp (phiên bản tiếng việt) tại: https://tusach.vn/try-thi-nang-luc-nhat-ngu-n3-phat-trien-cac-ky-nang-tieng-nhat-tu-ngu-phap-phien-ban-tieng-viet

Hướng dẫn tải file PDF sách try! thi năng lực nhật ngữ n3 - phát triển các kỹ năng tiếng nhật từ ngữ pháp (phiên bản tiếng việt)


Bạn đang đọc Sách Sách Trong Nước, Sách học ngoại ngữ, Tiếng Nhật với tên sách là try! thi năng lực nhật ngữ n3 - phát triển các kỹ năng tiếng nhật từ ngữ pháp (phiên bản tiếng việt) được Tác giả Hiệp Hội Văn Hóa Sinh Viên Châu Á ABK sáng tác và được nhà xuất bản NXB Trẻ xuất bản vào năm 2021.
Bạn có thể Tải sách try! thi năng lực nhật ngữ n3 - phát triển các kỹ năng tiếng nhật từ ngữ pháp (phiên bản tiếng việt) PDF tại đây:

đánh giá sáchtry! thi năng lực nhật ngữ n3 - phát triển các kỹ năng tiếng nhật từ ngữ pháp (phiên bản tiếng việt)

5/5
( đánh giá)
5 sao
100%
4 sao
0%
3 sao
0%
2 sao
0%
1 sao
0%

Tải PDF tài liệu học tập đang trở thành lựa chọn phổ biến cho sinh viên và người đi làm nhờ tính tiện lợi và tiết kiệm thời gian. Tài liệu PDF cung cấp nhiều nội dung từ sách PDF, tài liệu nghiên cứu, đến giáo trình chuyên ngành, giúp người dùng dễ dàng lưu trữ và truy cập trên các thiết bị số. Việc sử dụng tài liệu PDF không chỉ giúp tăng cường kiến thức mà còn hỗ trợ học tập và làm việc hiệu quả hơn.

YÊU CẦU TÀI LIỆU